Es una la herramienta que te ayudará a gestionar y monitorear tus flujos de trabajo. Esta aplicación te apoyará a mantener un seguimiento de todas tus actividades y tareas pendientes, asegurándote de no ignorar alguna tarea asignada.
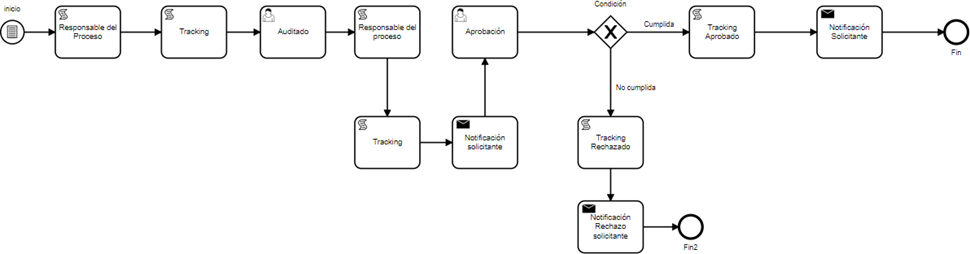
Enseguida, se muestra un flujo de trabajo de un proyecto de auditoría que, cuando una actividad no es cumplida, se activa un flujo.
Este es el flujo de trabajo definido para el ejemplo mencionado anteriormente, en donde, en caso de no cumplir con las actividades, se envía una tarea de acción correctiva, para cumplir con dicha actividad.
Ejemplo de Flujo de trabajo Auditoria.
Actualmente para visualizar el listado de las tareas pendientes desde el Task List web es necesario, ingresar con el usuario que tiene asignado la tarea del flujo, para este caso del ejemplo tenemos la cuenta auditado1@bitam.com. Desde el menú lateral
, nos dirigimos a Task List.

Aquí se concentran el listado de las tareas asignadas al usuario, en este caso al usuario Auditado, en donde se le podrá dar seguimiento al flujo de trabajos que tiene pendientes dicho usuario.

Aquí el usuario gestiona las tareas que tiene asignadas, es decir, podrá consultar en qué parte del diagrama está el flujo, visualizar el historial de seguimiento de la tarea y podrá continuar con el flujo de la tarea asignada.

Con la aplicación de Bitam Task ToDo y su interfaz fácil de usar, podrás estar al pendiente de tus tareas asignadas y administrarlas desde cualquier lugar.
Iniciamos haciendo login con la cuenta de usuario. Para esta situación del caso de auditoría, nos logueamos con el usuario auditado.

Una vez logueado con el usuario, lo primero que se nos presenta es el listado de tareas que tenemos asignadas, en el apartado Mis Tareas, o en caso de que el usuario pertenezca a más de un proyecto, se mostrará la lista de los proyectos a los que tiene acceso, ahí deberá seleccionar a cuál ingresar.

Al presionar la tarea asignada, se abre la información de la tarea, como es el nombre de la tarea, se puede consultar el registro desde eBavel y el historial de flujo de la tarea.

Le damos seguimiento a la tarea, para este proyecto de auditoría tenemos el botón llamado Acción Correctiva, que nos abrirá una ventana con los campos a llenar para completar la tarea que tenemos asignada.

Una vez terminada la tarea, en nuestro apartado de Mis tareas ya no la debe de mostrar.

Cerramos la sesión yéndonos al icono de configuración
que se encuentra en la parte inferior derecha. Nos dirigimos en donde dice Log Out.

Iniciamos sesión con el otro usuario que tenemos para este proyecto de auditoría, al que se le asignó la siguiente tarea para este caso es auditor1@bitam.com.

Vemos el listado de tareas pendientes en el apartado Mis tareas, le damos seguimiento a la tarea.

Para esta instancia de auditoria, el usuario puede dar como cumplida o no cumplida, según el criterio de la auditoría de este proyecto.
Para este ejemplo, si la actividad fue cumplida, mostrará un mensaje que fue terminada la tarea, y ya no mostrará tareas pendientes en Mis tareas.

O para el caso de que la actividad de la auditoria no fue cumplida, para este ejemplo mostrará una ventana donde capturará el motivo por el cual no fue cumplida la actividad y de igual forma ya no debe de aparecer la tarea en Mis tareas.

En el apartado Mis tareas grupales, aparecen las tareas que son asignadas por rol, y solo se visualizarán las tareas que son del rol al que perteneces.
En este listado podrás reclamar la tarea, es decir, asignarla a tu usuario y una vez asignada te aparecerá en el apartado de Mis tareas, o también la podrás reasignar a cualquier usuario que aparezca en el listado.


Nuevas Funcionalidades con la versión 1.2.0 de TaskToDO
.
Con la actualización de la aplicación TaskToDo se agregaron las siguientes funciones:
Reasignación de tareas
La funcionalidad de reasignación de tareas permite transferir responsabilidades de una tarea ya asignada a otro usuario, siempre y cuando la opción de reasignación esté habilitada desde el flujo de EBavel. Anteriormente, esta capacidad estaba limitada únicamente a las tareas grupales.


Ordenamiento de tareas
Por medio del icono de flecha ubicado en la parte superior izquierda es posible ordenar las tareas para un mejor control utilizando los siguientes parámetros: fecha de creación, asunto, proceso, nombre de tarea y fecha límite. El ordenamiento se realiza de forma descendente, y al hacer clic nuevamente en el mismo parámetro, se invertirá a un orden ascendente. Esta funcionalidad facilita la gestión y visualización de las tareas, permitiendo a los usuarios organizar la información de acuerdo a sus necesidades.

}
Filtrado de tareas
Al hacer clic en el icono de embudo ubicado en la parte superior derecha, los usuarios pueden filtrar las tareas por el nombre del proceso. En el listado, se muestran los nombres de los flujos de trabajo de la aplicación Evabel, lo que permite identificar fácilmente de qué flujo proviene cada tarea. Esta función mejora la organización y la gestión, facilitando una navegación más eficiente entre las tareas de cada flujo.

Buscador de tareas
Además, se ha incorporado un nuevo buscador que permite filtrar las tareas por su nombre, facilitando a los usuarios encontrar rápidamente tareas específicas dentro de una lista extensa. Esta funcionalidad ahorra tiempo al reducir la necesidad de desplazarse manualmente, mejorando así la eficiencia y la organización del trabajo.
